Верхние правый и левый датчики
1. Снимите верхнюю отделку панели приборов. См. главу "Кузов".
2. Отсоедините электрический разъем (1) верхнего правого датчика температуры (2).
Модели до 2005 г. |
Модели с 2005 г. |
3. Снимите верхний правый датчик температуры (1) с центрального воздуховода.
4. Снимите верхний левый датчик температуры (2) с центрального воздуховода (1).

5. Отсоедините разъем (3) верхнего левого датчика температуры (2).
6. Установка проводится в обратном порядке.
Нижние правый и левый датчики
1. Снимите нижнюю отделку панели приборов.
2. (Модели до 2007 г.) Снимите правый нижний воздуховод.
3. (Модели до 2007 г.) Снимите центральную консоль.
4. Отсоедините разъем нижнего правого датчика температуры (1).

5. Снимите нижний правый датчик температуры.
6. (Модели с 2007 г.) Снимите коленный упор.
7. Отсоедините разъем нижнего левого датчика температуры (1).

8. Снимите нижний левый датчик температуры (1) с блока климатической установки (2).
9. Установка проводится в обратном порядке.
Дополнительные датчики температуры
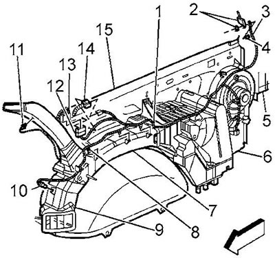
1. Снимите боковую отделку багажного отделения с правой стороны.
2. Снимите отделку задней стойки с правой стороны.
3. Отсоедините разъем дополнительного верхнего датчика температуры (11).
4. Снимите дополнительный верхний датчик температуры (11) с центрального воздуховода.
5. Отсоедините разъем дополнительного нижнего датчика температуры (10).
6. Снимите дополнительный нижний датчик температуры (10) с центрального воздуховода.

7. Установка проводится в обратном порядке.
Оригинал статьи находится на сайте «ChevyMan»
