GMT900. Левая сторона моторного отсека. 1 - электродвигатель стеклоочистителя, 2 - вакуумный усилитель тормозов, 3 - нагреватель жидкости омывателя ветрового стекла, 4 - блок предохранителей под капотом, 5 - блок управления двигателем (ЕСМ), 6 - блок управления АКПП (ТСМ), 7 - датчик разрежения в усилителе тормозов, 8 - датчик уровня тормозной жидкости.
GMT900. Узел стояночного тормоза. 1 - отпускание стояночного тормоза, 2 - выключатель стояночного тормоза, 3 - отделочная панель, 4 - педаль стояночного тормоза.
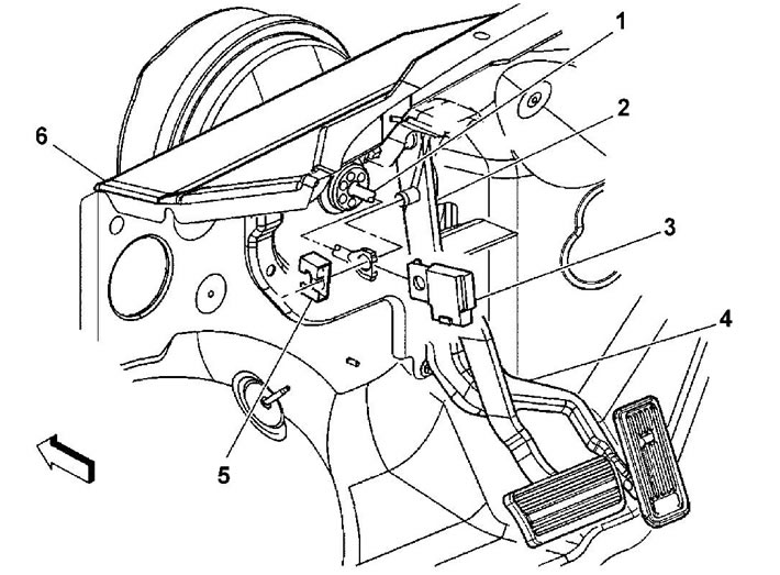
GMT800. Модели с вакуумным усилителем тормозов. Компоненты педали тормоза. 1 - шток вакуумного усилителя тормозов, 2 - педаль тормоза, 3 - выключатель стоп-сигналов, 4 - педаль акселератора, 5 - держатель выключателя стоп-сигналов, 6 - панель комбинации приборов.
GMT800. Дополнительный насос вакуумного усилителя. 1 - разъем, 2 - вакуумный усилитель тормозов, 3 - дополнительный насос вакуумного усилителя.
Снятие выполняется в следующей последовательности:
- а) Отсоедините разъем.
- б) Отсоедините вакуумный шланг.
- в) Отверните гайки крепления. Момент затяжки 18 Н·м.
GMT800. Левая сторона моторного отсека. 1 - гидравлические трубки, 2 - штифты, 3 - панель кузова 4 - кронштейн, 5, 6, 8 - разъем, 7 - монтажный блок, 9 - разъем датчика уровня тормозной жидкости, 10 - датчик уровня тормозной жидкости, 11 - бачок.
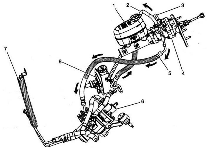
GMT900. Гидравлический усилитель тормозов. 1 - бачок тормозной системы, 2 - возвратный шланг, 3 - входная трубка (от насоса усилителя рулевого управления), 4 - гидравлический усилитель тормозов, 5 - нагнетательная трубка/шланг рулевого механизма 6 - рулевой механизм, 7 - охладитель рабочей жидкости усилителя рулевого управления, 8 - насос усилителя рулевого управления.
Для подробностей посетите сайт CHEVYMAN.RU
