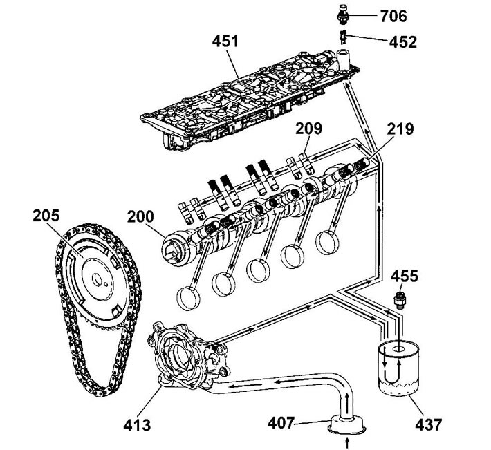
Двигатели LC9/LY5/LMG. 200 - распределительный вал, 205 - звездочка распределительного вала, 209 - толкатель (обычный), 219 - толкатель (системы отключения цилиндров), 407 - маслоприемник, 413 - масляный насос, 437 - масляный фильтр, 451 - масляный коллектор, 452 - масляный фильтр коллектора, 455 - редукционный клапан, 706 - датчик давления масла
Двигатели LY6/L92 (без системы отключения цилиндров). 200 - распределительный вал, 209 - толкатель, 234 - электромагнитный клапан системы изменения фаз газораспределения, 235 - привод изменения фаз, 407 - маслоприемник, 413 - масляный насос, 437 - масляный фильтр, 455 - редукционный клапан, 555 - крышка развала, 706 - датчик давления масла, 752 - магнит привода изменения фаз газораспределения
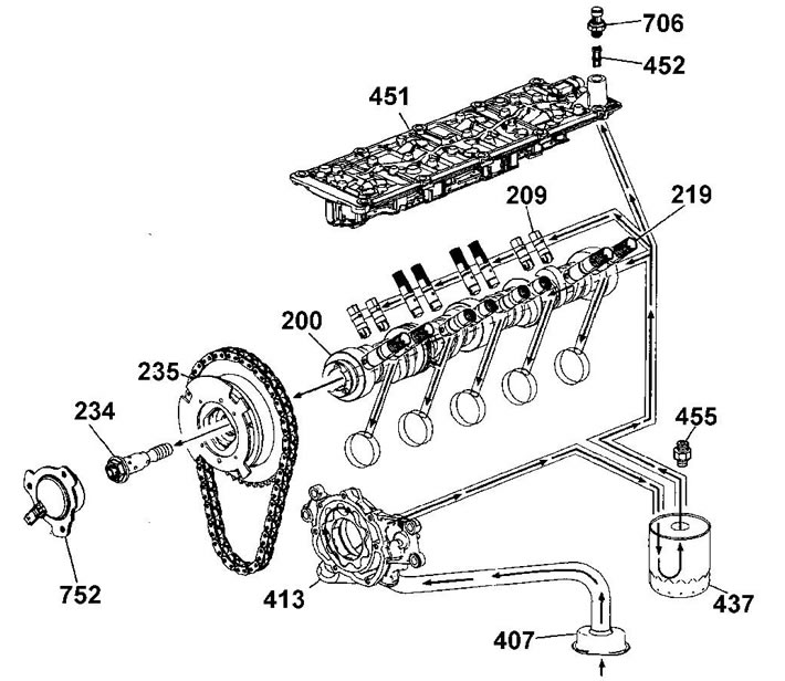
Двигатели L76/L92 (с системой отключения цилиндров). 200 - распределительный вал, 209 - толкатель (обычный), 219 - толкатель (системы отключения цилиндров), 234 - электромагнитный клапан системы изменения фаз газораспределения, 235 - привод изменения фаз, 407 - маслоприемник, 413 - масляный насос, 437 - масляный фильтр, 451 - масляный коллектор, 452 - масляный фильтр коллектора, 455 - редукционный клапан, 706 - датчик давления масла, 752 - магнит привода изменения фаз газораспределения
