Снятие
1. Поднимите автомобиль и подведите под раму стойки безопасности.
2. Снимите переднее колесо.
3. Снимите тормозной диск.
4. Снимите с поворотного кулака кронштейн тормозного шланга и датчика скорости колеса. Момент затяжки 12 Н·м.
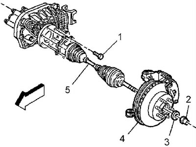
5. Снимите крышку гайки крепления приводного вала.

6. Отверните гайку (2) крепления приводного вала, снимите шайбу (3).

Внимание: повторно гайку крепления приводного вала не устанавливать. Момент затяжки 240 Н·м.
7. С помощью съемника выдавите приводной вал из ступицы.

8. Отверните болты крепления ступицы (4). Момент затяжки 180 Н·м.
Ступица серии 2500 |
GMT900, серия 1500 |
9. Снимите ступицу (4), грязевой щиток (6) и на серии 2500 уплотнительное кольцо (7).
10. Отверните болт (5) крепления датчика скорости колеса. Момент затяжки 18 Н·м.
11. На моделях серии 2500 промойте и проверьте состояние уплотнительного кольца. Замените кольцо при наличии порезов, вмятин или при ороговении.
Установка
12. Установка проводится в обратном порядке. Перед установкой смажьте посадку ступицы в поворотном кулаке консистентной смазкой для шасси.
