Коды цветов проводов
Цвета проводов указаны заглавными латинскими буквами. Первая буква обозначает основной цвет провода, вторая буква указывает цвет полосы.
| Обозначение | Цвет | |
| ВК | BLK | черный |
| OG | ORN | оранжевый |
| BN | BRN | коричневый |
| РК | PNK | розовый |
| GN | GRN | зеленый |
| TN | TAN | желто-коричневый |
| LB | LT BLU | голубой |
| RD | RED | красный |
| PU | PPL | пурпурный |
| GY | GRY | серый |
| VT | фиолетовый | |
| BU | BLU | синий |
| WH | WHT | белый |
| L-GN | LT GRN | светло-зеленый |
| YE | YEL | желтый |
| D-BU | LT BLU | темно-синий |
| D-GN | DKGRN | темно-зеленый |
![]() | ![]() |
Разъемы, точки заземления и соединения
Внимание: не все разъемы можно ремонтировать. Некоторые разъемы заменяются только вместе со жгутом проводов. Типичным примером служат разъемы проводки системы пассивной безопасности. Всегда проверяйте принадлежность разъема.
Разъемам присвоены номера следующим образом:
- Разъемы, расположенные в моторном отсеке имеют номера серии С100.
- Разъемы, расположенные в области панели приборов имеют номера серии С200.
- Разъемы, расположенные на кузове имеют номера серии С300.
- Дистанционные разъемы имеют номера серии С400.
- Точки заземления и разъемы заземления обозначаются литерой "G" и имеют номер серии, как у разъемов проводки.
- Места постоянных соединений обозначаются литерой "S" и имеют номер серии, как у разъемов проводки.
- Разъемы компонентов вместо цифр обозначаются наименованием компонента. Если компонент имеет больше одного разъема, для идентификации использованы дополнительные цифровые обозначения, например, С1, С2 и т.д.
Диагностика и проверка
При поиске неисправностей электрической цепи необходимо иметь несколько обычных инструментов. Эти инструменты перечислены ниже.
Перемычка - это отдельный провод, используемый для соединения двух точек цепи. Используется для обхода обрыва цепи.
Вольтметр - применяется для проверки напряжения в цепи. Всегда подсоединяйте пробник черного цвета к хорошей "земле", пробник красного цвета - к положительной точке цепи.
Внимание: вольтметр должен иметь входное сопротивление не менее 10 МОм.
Омметр - применяется для проверки сопротивления между двумя точками цепи. Низкое или нулевое сопротивление в цепи означает наличиехорошей проводимости.
Внимание: омметр должен иметь входное сопротивление не меньше 10 МОм. Кроме того, при проверке сопротивления всегда отключайте питание проверяемого узла иначе можно повредить прибор или получить неверные данные.
Переходники - эти инструменты применяются при проверке клемм (выводов) разъема (рис. 1). Выберите переходник по размеру клеммы и установите его на пробник измерительного прибора.
Рис. 1. Переходник. 1 - конец пробника, 2 - конец клеммы
Пропадающий и плохой контакт
Большинство проблем в электрических цепях вызвано дефектами разъемов или электропроводки. Перед вынесением решения о неисправности узла или электропроводки проверьте следующее:
- Надежность подсоединения разъемов.
- Состояние контактов разъемов (посадка в разъеме, грязь, коррозия).
- Состояние корпуса разъема.
- Состояние изоляции проводов (порезы, потертости).
Поиск неисправностей в проводке
Примечание: при поиске неисправностей проводки старайтесь выполнить нижеприведенные операции, это облегчит поиск. Перед любой диагностикой всегда проверяйте самостоятельно установленное оборудования, включенное в проблемную цепь, желательно вообще отключить это оборудование.
1. Правильно сформулируйте проблему.
2. Проверьте любые связанные с проблемой симптомы. Для этого проверьте все компоненты, включенные в данную цепь, пользуйтесь принципиальными электросхемами.
3. Проанализируйте симптомы неисправности, определите тот участок цепи, в котором наиболее вероятно возникновение неисправности с этими симптомами.
4. Изолируйте проблемную область.
5. Проведите необходимый ремонт.
6. Проверьте работоспособность всех компонентов данной цепи.
Измерение напряжения
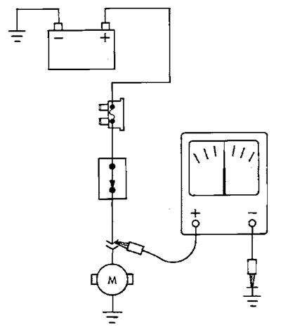
1. Подсоедините отрицательный пробник вольтметра к заведомо исправной "земле" (рис. 2).
Рис. 2. Измерение напряжения
2. Подсоедините другой пробник вольтметра к проверяемой точке цепи. В некоторых случаях будет необходимо включить зажигание.
Проверка проводимости
1. Удалите предохранитель проверяемой цепи или отсоедините аккумуляторную батарею.
2. Подсоедините пробники омметра к проверяемым точкам цепи (рис. 3). Низкое или нулевое сопротивление означает хорошую проводимость.
Рис. 3. Проверка проводимости. 1 - снятый предохранитель
Поиск короткого замыкания на "землю"
Метод 1
1. Снимите предохранитель и отсоедините все компоненты цепи, защищаемой предохранителем.
2. Подсоедините контрольную лампу или вольтметр к контактам гнезда предохранителя.
3. Начиная от блока предохранителей, шевелите жгут проводов приблизительно через каждые 15 - 20 см и наблюдайте за вольтметром или контрольной лампой.
4. Если вольтметр регистрирует напряжение или загорается контрольная лампа, в этой области жгута проводов есть короткое замыкание на "землю".
Метод 2
1. Отсоедините все компоненты цепи, предохранитель которой сгорел.
2. Замените сгоравший предохранитель.
3. Включите зажигание.
4. Начинайте поочередно подсоединять компоненты цепи. Когда предохранитель сгорит, можно сказать, что участок цепи с коротким замыканием найден.
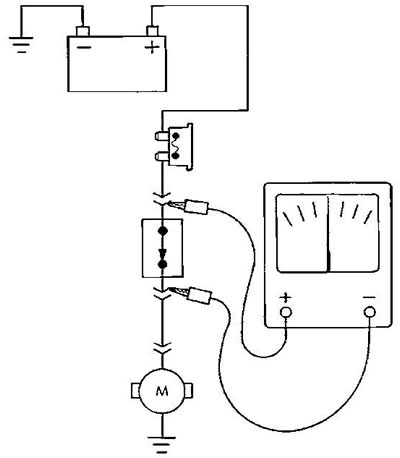
Проверка падения напряжения
1. Подсоедините положительный провод вольтметра к стороне цепи, самой близкой к аккумуляторной батарее (рис. 4).
Рис. 4. Проверка падения напряжения
2. Подсоедините другой пробник вольтметра к проверяемой точке цепи.
3. Вольтметр покажет разницу напряжения между двумя точками.
Разъемы
Замена клемм
1. Отсоедините аккумуляторную батарею.
2. Освободите фиксатор разъема.
3. Разъедините половинки разъема.
4. Снимите защитный чехол (если применяется) (рис. 5).
5. Если потребуется, освободите вторичный фиксатор клемм разъема.
6. С помощью специального инструмента освободите первичный фиксатор клеммы разъема, потяните за провод и выньте клемму из корпуса разъема.
7. Установка проводится в обратном порядке.
8. После подсоединения аккумуляторной батареи и проверьте работоспособность системы.
Рис. 5. Снятие чехла разъема. 1 - чехол, 2 - фиксатор разъема, 3 - разъем
Диод
Снятие
1. Отсоедините аккумуляторную батарею.
2. Найдите диод в жгуте проводов и снимите защитный кожух.
3. Удалите диод. Обратите внимание на направление течения электрического тока (рис. 6).
Рис. 6. Идентификация диода. 1 - электрический ток, 2 - полоса вокруг диода указывает направление электрического тока
Установка
1. Удалите изоляцию провода так, чтобы можно было припаять новый диод.
2. Установите диод в жгут проводов по направлению течения электрического тока. При необходимости обратитесь к соответствующей принципиальной электросхеме.
3. Припаяйте диод. В качестве флюса используйте только канифоль. Не используйте кислотного флюса.
4. Закрепите диод на жгуте изоляционной лентой.
Статья была перепечатана с сайта ChevyMan




