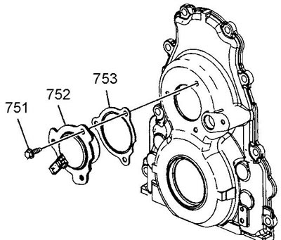
Снятие и установка электромагнитного клапана
1. Снимите насос охлаждающей жидкости.
2. Отсоедините разъем от электромагнитного клапана системы изменения фаз газораспределения.
3. Отверните болты (751) крепления клапан (752), снимите его. Момент затяжки 12 Нм.
4. Снимите и выбросите прокладку (753).

5. Установка проводится в обратном порядке.
Снятие и установка клапана
1. Снимите электромагнитный клапан системы изменения фаз газораспределения.
2. Снимите клапан системы.

3. Установите клапан системы изменения фаз газораспределения. Затяните клапан. Момент затяжки: 1-й проход от руки; 2-й проход 65 Нм; 3-й проход довернуть на 90°.
4. Установите электромагнитный клапан системы изменения фаз газораспределения.
Муфта привода системы изменения фаз газораспределения
Снятие
1. Снимите масляный насос.
2. Снимите клапан (234) системы изменения фаз газораспределения.

Предостережение: при снятии и установке муфты привода не прикладывайте осевых усилий к синхронизирующему кольцу датчика положения распределительного вала. Синхронизирующее кольцо крепится на муфте приводе системы изменения фаз газораспределения тремя пальцами, поэтому приложение осевых усилий может привести к смещению кольца и раскрутке кольца возвратной пружиной привода с последующим нанесением травмы.
3. Отверните болт и снимите с носка распределительного вала муфту привода и цепь ГРМ. Расположите пальцы рук под звездочкой муфты привода и стяните привод.
Снятие муфты привода системы изменения фаз газораспределения
4. Снимите привод (235) и цепь (208).

5. Пластиковым хомутом или проволокой закрепите синхронизирующее кольцо датчика положения распределительного вала на муфте привода системы изменения фаз газораспределения.

Установка
1. Сожмите натяжитель цепи и зафиксируйте его подходящим штырем.

Внимание:
- Правильно ориентируйте муфту системы изменения фаз газораспределения относительно установочного штифта.
- Зубья звездочки и звенья цепи должны зайти в зацепление.
- Совмещайте установочные метки звездочек распределительного и коленчатого вала.
- НИКОГДА не устанавливайте повторно снятый электромагнитный клапан муфты привода системы изменения фаз газораспределения.
2. Определите относительное положение установочного отверстия (1) на звездочке привода распределительного вала и установочного штифта (2).

3. Установите муфту привода вместе с цепью на носок распределительного вала по установочному штифту. При необходимости совмещения меток на звездочках распределительного и коленчатого вала немного доверните один или оба вала в нужном направлении. Протолкните привод на вал за звездочку, никогда не толкайте муфту привода за синхронизирующее кольцо.
Установка муфты привода системы изменения фаз газораспределения
Предостережение: при снятии и установке муфты привода не прикладывайте осевых усилий к синхронизирующему кольцу датчика положения распределительного вала. Синхронизирующее кольцо крепится на муфте привода тремя пальцами, поэтому приложение осевых усилий может привести к смещению кольца и раскрутки кольца возвратной пружиной привода с нанесением травмы.
4. Приложите линейку к передней поверхности блока цилиндров и проверьте правильность установки привода и цепи: при правильной установке цепь не должна выступать за плоскость передней поверхности блока.

5. Установите клапан системы изменения фаз газораспределения. Затяните клапан от руки.
6. Проверьте совмещение установочных меток (1) и (2). Метка на звездочке распределительного вала должна быть в положении "6 часов", на звездочке коленчатого вала - в положении "12 часов".

7. Удалите штырь фиксации направляющей натяжителя цепи.
8. Затяните клапан привода системы изменения фаз газораспределения. Момент затяжки: 1-й проход 65 Нм; 2-й проход довернуть на 90°.

9. Установите масляный насос.
