Снятие
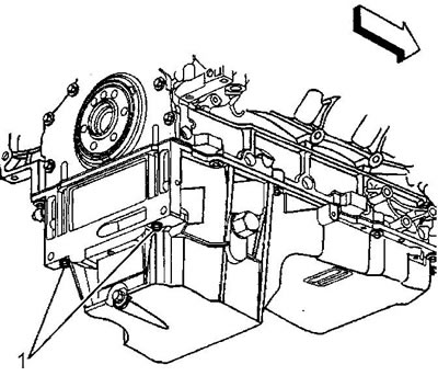
1. Снимите муфту привода автоматической коробки передач.
2. Отверните болты (1) крепления масляного поддона к задней крышке двигателя.

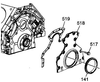
3. Отверните болты (517) крепления задней крышки.
4. Снимите заднюю крышку (518) и прокладку (519).
5. Снимите и выбросите задний сальник (141) коленчатого вала.

Установка
Внимание:
- Не устанавливайте повторно сальник коленчатого вала и прокладку задней крышки.
- Не наносите на прокладку задней крышки герметики любого типа.
- Для центровки задней крышки применяется специальная оправка. При неправильной центровке крышки возможна течь масла по сальнику.
- Задний сальник коленчатого вала устанавливается после установки задней крышки.
1. Нанесите валик герметика диаметром примерно 5 мм и длиной 20 мм на стыки плоскостей разъема блока двигателя и масляного поддона.

2. Установите на двигатель НОВУЮ прокладку задней крышки и заднюю крышку.
3. Затяните болты крепления задней крышки от руки.
4. Установите болты крепления масляного поддона к задней крышке, затяните болты от руки.
5. Проверните коленчатый вал так, чтобы два противоположных резьбовых отверстия фланца коленчатого вала встали параллельно плоскости разъема масляного поддона.
6. Установите центрующую оправку на фланец коленчатого вала. Конусные выступы оправки должны встать на посадочное место сальника.

7. Затяните болты крепления оправки от руки.
8. Затяните болты крепления масляного поддона к задней крышке. Момент затяжки 12 Нм.
9. Затяните болты крепления задней крышки к блоку. Момент затяжки 30 Нм.
10. Снимите оправку.
11. Установите НОВЫЙ задний сальник коленчатого вала.
12. Установите муфту привода автоматической коробки передач.
Оригинал статьи можно найти на ресурсе ChevyMan.ru
